柏乐科技 ?

首页 >> 产品中心 >>美国昆西空压机 >> 昆西无油漩齿空压机
详细说明

昆西无油漩齿空压机

收藏
  • 商品说明
  • 商品参数


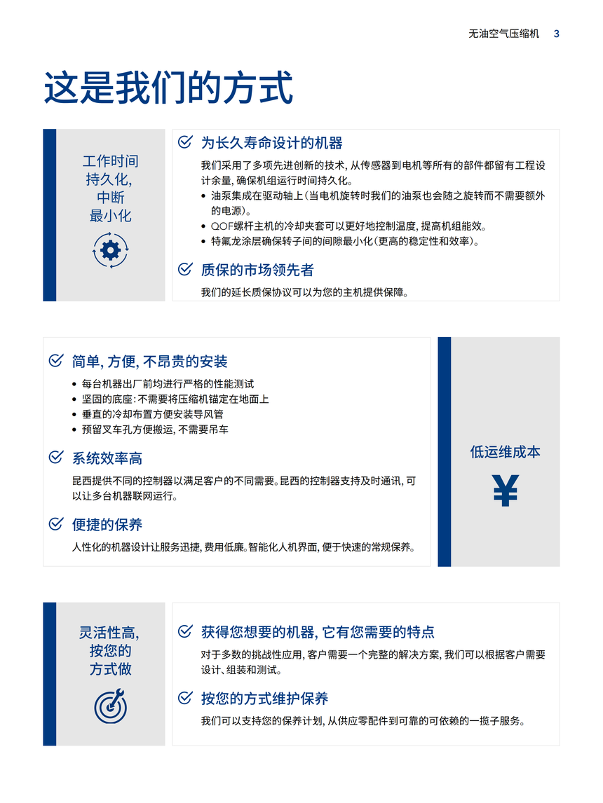
QOFT-QOF-Advantage-Brochure-12p-CN-210 x 280mm+++_09.png

关注公众号~

联系方式

电话:13902948824

邮箱:891386659@qq.com

传真:0755-84638332

地址:深圳市坪山区金牛西路金牛大厦5-7

柏乐科技

Copyright 2014-2025,www.xxxxx.com,All rights reserved

电话直呼
在线客服
在线留言
发送邮件
联系我们:
0755-27748611
客服1
点击这里给我发消息
客服2
点击这里给我发消息
还可输入字符250(限制字符250)
技术支持: 微匠工 | 管理登录
×
seo seo